一、学校简介
四川电影电视学院是我国西部地区第一所以培养影视传媒人才为主的民办本科高校。学校的前身是四川师范大学电影电视学院,2014年经教育部批准正式更名为四川电影电视学院,是一所具有浓郁艺术气息和优良教学传统的现代艺术大学。川影位于“天府之国”成都,设有金牛和安仁两个校区。
学校拥有10个二级学院和1个教学部、1个大学生创新创业中心,共开设25个本科专业、21个专科专业。“广播电视编导”专业、“播音与主持艺术”专业获批“国家级一流本科专业建设点”,“影视摄影与制作”专业、“表演”专业、“戏剧影视文学”专业获批“省级一流本科专业建设点”。戏剧与影视学科入选四川省高等学校“双一流”建设贡嘎计划建设学科Ⅲ类名单。
学校拥有一支理论、实务、创作一体化的优良师资团队,根据传媒行业理论和实践更新较快的特点,始终坚持应用型本科高校的办学定位,教师队伍近半数是来自影视行业一线的专业人士,双师型教师是学校的实践实训教学与行业发展对标同步的有力保障。教师中硕士、博士学历占整体师资59.62%,具有“双师双能型”或行业企业背景教师占整体师资43.51%。其中享有国务院政府特殊津贴专家6人,“飞天奖”获得者6人、“百花奖”获得者2人、“华表奖”获得者3人、“金鸡奖”获得者1人、“金鹰奖”获得者4人、“五个一工程奖”获得者6人、省级电视台“十佳主持人”获得者4人,四川省民办高校优秀教师团队2个。
学校诚挚欢迎有志之士加入!
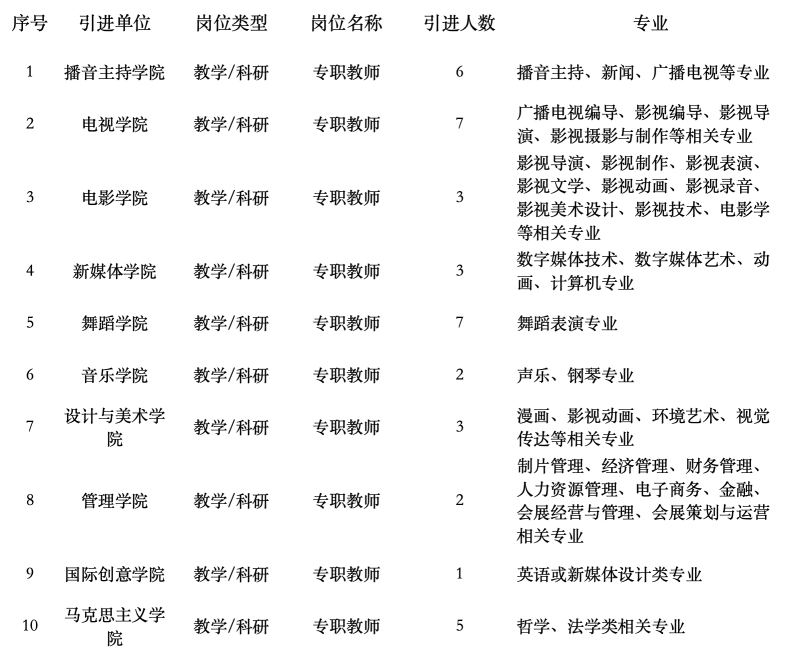
二、人才引进单位及专业方向

三、人才引进类别及待遇
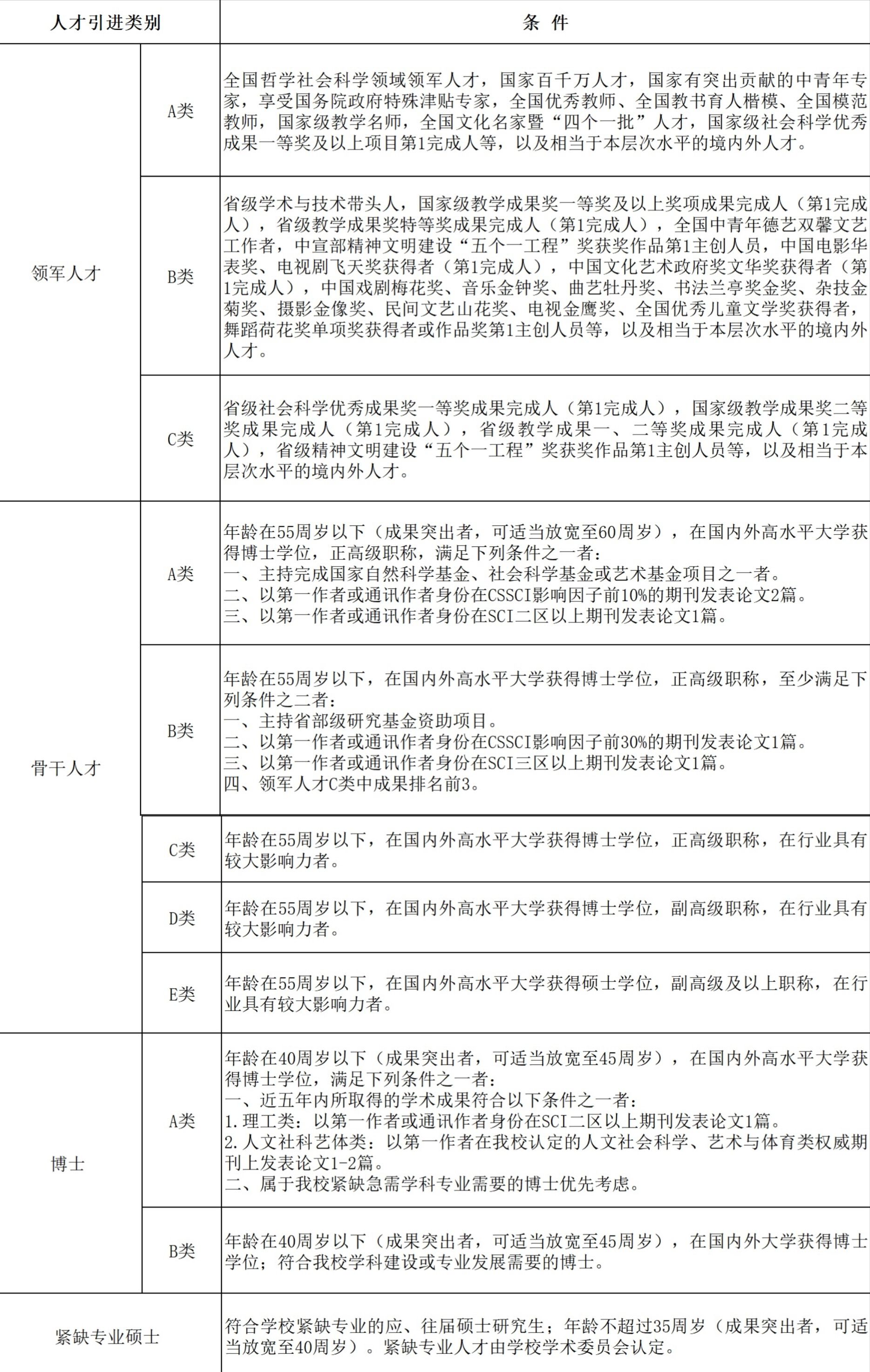
(一)人才引进类别及条件

(二)人才引进待遇
按照《四川电影电视学院高层次人才引进管理办法》入选条件执行相应待遇。
四、基本条件
(一)引进人才为处于专业前沿并且在国内外相关领域具有较高影响的领军人才,能够推动学校事业发展的学科带头人、 学术骨干以及各学科建设和专业发展所需的优秀博士。
(二)引进人才必须具备:具有中华人民共和国国籍,拥护党的教育方针,遵守中华人民共和国宪法和法律;具有良好的师德师风和职业道德;专业满足我校工作需要,能够显著促进我校教学、科研和学科建设等各项事业的发展;具备来我校开展工作所需的良好身体条件。
五、报名方式
符合条件的应聘者将以下电子材料压缩打包发送至四川电影电视学院招聘邮箱:scdydsxy_rs@163.com。应聘材料和邮件标题为:应聘单位+学历学位/职称+专业+姓名。(例:播音主持学院+博士研究生/教授+新闻传播+张三)。
(一)下载并填写《四川电影电视学院教师岗应聘登记表》(附件1),认真、如实、准确填写表中各项内容;
(二)个人简历;
(三)身份证扫描件;
(四)博士研究生毕业证书、学位证书扫描件(2024年应届毕业生需提供学生证扫描件);
(五)留学归国人员须提供经国家教育部留学服务中心认证的学历证明扫描件;
(六)其他证明材料(如职称证书、行业资格证书、高校教师资格证书、各类获奖证书、荣誉证书、科研成果证明材料扫描件等)。
六、学校地址及联系方式
(一)金牛校区:四川省成都市金牛区西华大道593号
(二)安仁校区:四川省成都市大邑县安仁镇金山路188号
(三)联系方式:学校人事处 陈老师 028-87516532
(四)学校网址:http://www.scftvc.com/
附件:
四川电影电视学院教师岗应聘登记表.doc
原文网址:
https://zhaopin.sfc.edu.cn/product/recruit/website/RecruitNoticeViewNew.jsp