日期:2022-11-20
作者:
来源:重庆发布
浏览量:
11月19日,重庆市政府新闻办举行第144场重庆市新冠肺炎疫情防控工作新闻发布会,介绍有关情况,回答现场记者和视频直播间网友提问。
新闻发布会现场 邹乐 摄
发布人:
曹清尧 市委宣传部常务副部长
李 畔 市卫生健康委副主任
刘 旗 市文化旅游委主任
杜学勇 市体育局副局长
牟丰京 重庆广电集团党委书记、总裁
罗 飞 市疾控中心主任医师
主持人:
马然希 市委宣传部副部长、市政府新闻办主任
6类文化体育休闲活动适合全家男女老少共同参与

曹清尧介绍有关情况 邹乐 摄
曹清尧介绍,本轮疫情发生以来,全市上下众志成城、同心抗疫。中心城区300余万户家庭、1000多万人口支持、配合疫情防控大局,静了下来。
平时忙碌的您,在家里待的时间长了,难免生活有些单调,甚至心烦。我们非常理解。为舒缓大家的内心焦虑,丰富每个家庭的文化生活,市委宣传部会同市人力社保局、市文化旅游委、市体育局、市文联、重庆广电集团、华龙网集团、中国广电重庆公司等单位,推出6类文化体育休闲活动的“文化大餐”。
① 影视剧目大展播。从即日起至本轮疫情防控取得全面胜利,重庆有线电视用户欠费的均不停机,所有用户可以免费开通140套直播频道,包括4K、高清、标清频道,涵盖央视、地方卫视、重庆本地的各类频道,特色付费频道也可以免费观看。
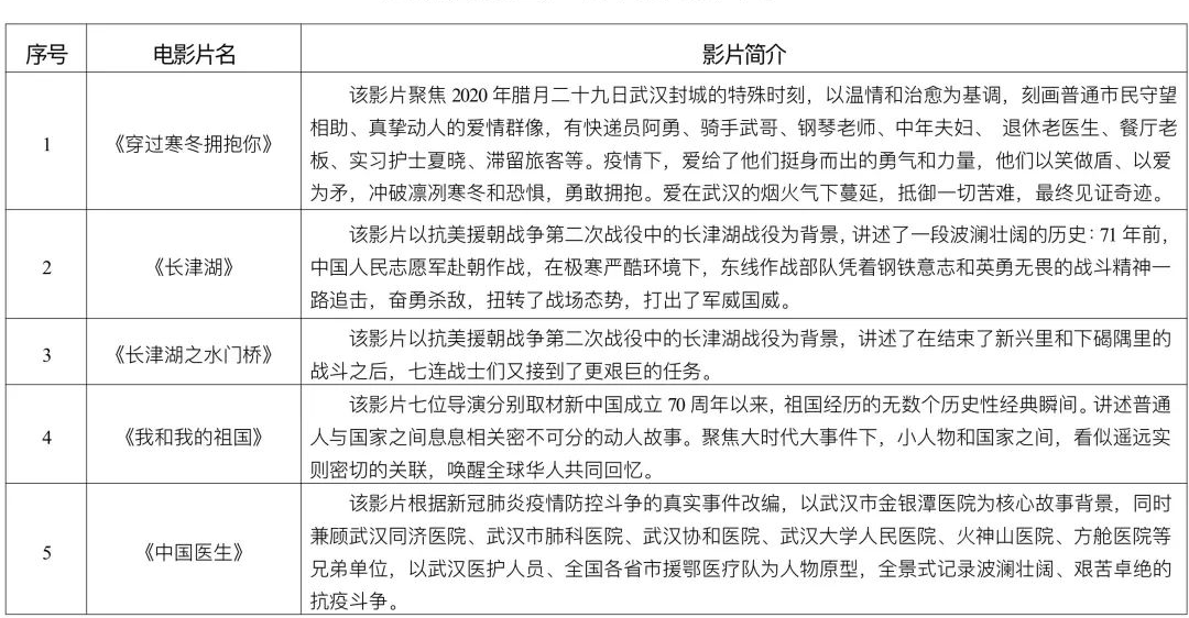
具备有线电视互动点播终端的用户,可以通过“中国广电重庆5G营业厅”微信小程序开通免费点播服务,总量达20万小时的热门院线大片、热播电视剧、热门综艺应有尽有,给市民“追剧”提供便利。同时,还向市民推荐了优秀国产影片,市民可结合自身实际选择观看。
近期优秀国产影片推荐片单




② 好戏连台看表演。精选43部文艺精品,涵盖了舞剧、川剧、芭蕾舞、话剧、音乐会、魔术等多种表演形式,包括今年刚获得中国舞台艺术最高奖“文华大奖”的川剧《江姐》,获得中国舞蹈艺术最高奖“荷花奖”的舞剧《杜甫》,获得中国杂技最高奖“金菊奖”的《摇摆青春》等优秀作品。市民可免费在重庆日报客户端、华龙网、重庆有线电视等多个平台欣赏。
优秀文艺作品展播清单



③ 陶冶情操晒文化。市音协、市美协、市书协、市摄协等文艺家协会在网上组织开展书法、美术、摄影、短视频等线上比赛,大家可以在云上晒书法、晒美术、晒诗歌、晒朗诵、晒视频,既陶冶情操,又丰富生活。
④ 居家生活练手艺。邀请世界技能大赛冠军、全国技能大赛金奖获得者、巴渝技能大师等各类高技能领军人才,通过录制视频、线上直播等方式,为广大市民展示和培训美容、美发、烹饪、烘焙、花艺、茶艺、咖啡、火锅、小面、衣物护理、家居布置等技能技艺,丰富居家生活。
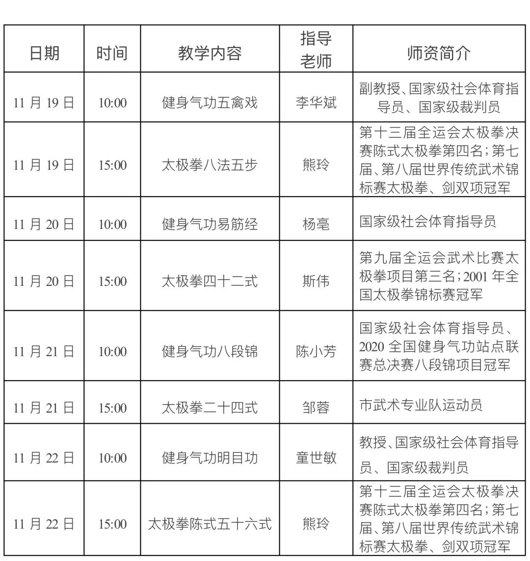
⑤ 锻炼身体强体魄。组织开展居家健身线上大赛、居家健身视频征集,邀请相关体育门类全国冠军、国家级指导员、优秀运动员推出棋牌、太极拳、健身气功等系列“云课堂”。邀请广大市民积极参与在线跟练、上传视频、互动竞答等,参与项目可获得纪念证书。
⑥ 网上冲浪长知识。通过重庆图书馆微信公众号、重庆图书馆官方网站向市民提供全天候免费的有声读物、经典图书、讲座视频等资源。通过“重庆文物”微信公众号,同步链接红岩革命历史博物馆、三峡博物馆、自然博物馆、大足石刻等文博矩阵,向市民免费提供虚拟展览、文物探秘等多种文博资源。重点推荐重庆云上博物馆,市民可以参与VR全景漫游,360°旋转赏析馆藏文物。
这些文化项目,适合全家男女老少共同参与,也可以让大家更好地享受天伦之乐。以上六类活动的具体通道和方式,将会在华龙网、重庆文明网上公布。
相关链接:“艺”起战疫 文化大餐“云”上享
重庆文明网:
http://cq.wenming.cn/jjcq/202211/t20221119_6515480.shtml
华龙网-新重庆客户端:
https://h5.cqliving.com/info/link_news_detail/97784568.html
太极拳、健身气功线上教学活动安排

“承匠心·送技能”线上展播教学活动安排


