日期:2022-04-15
作者:
来源:团委
浏览量:
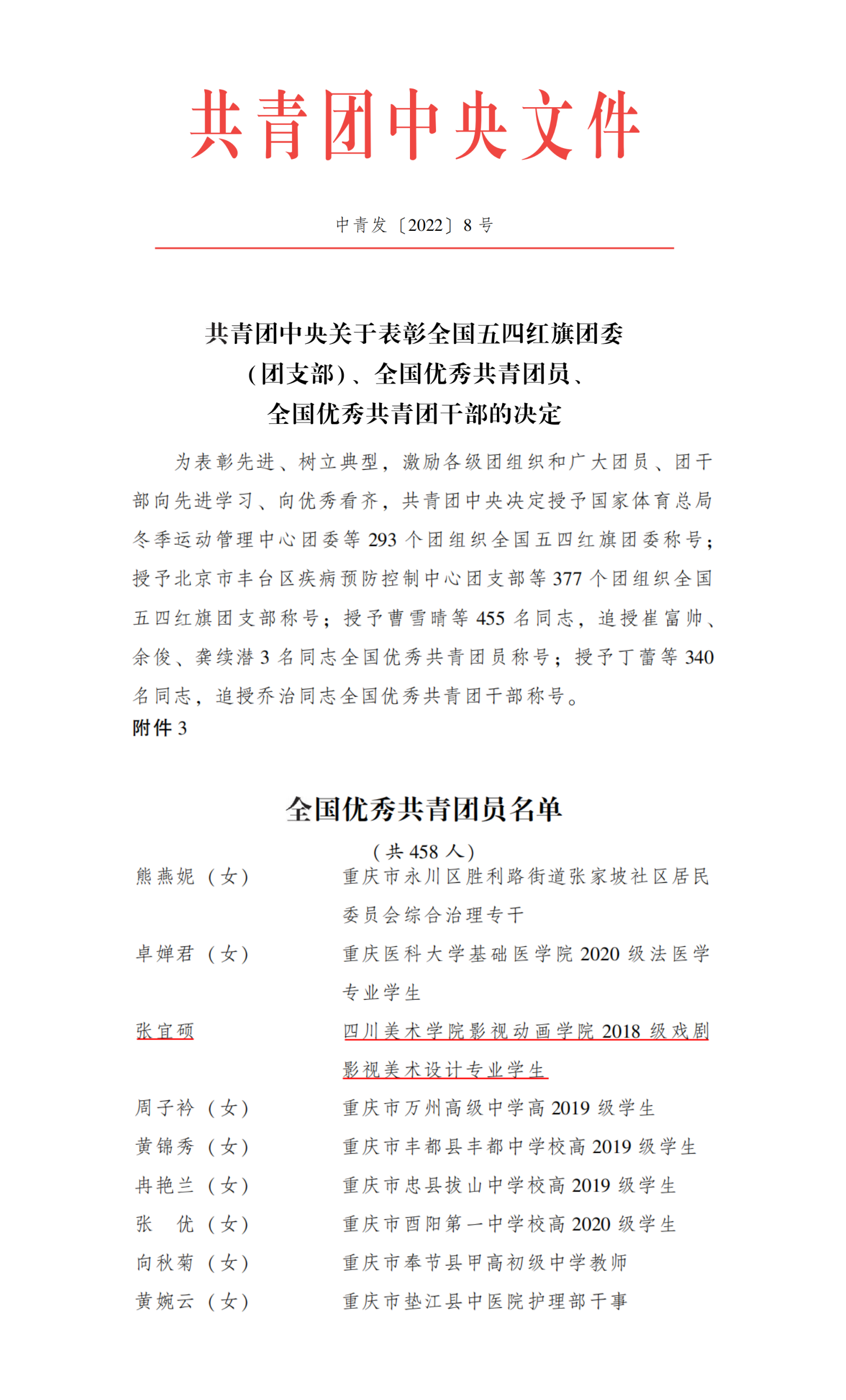
2022年是中国共青团成立100周年。近日,共青团中央作出表彰决定,授予293个团组织“全国五四红旗团委”称号,授予377个团组织“全国五四红旗团支部”称号,授予457人(含追授3人)“全国优秀共青团员”称号,授予341人(含追授1人)“全国优秀共青团干部”称号。其中,我校影视动画学院学生张宜硕获评“全国优秀共青团员”殊荣。
张宜硕同学自2015年加入中国共产主义青年团以来,时刻保持着自立自强、不断进取的决心和毅力,积极向党组织靠拢,时刻用党员标准严格要求自己。学习成绩名列前茅,连续三年获得学校奖学金;担任过校大学生艺术团团长,工作认真负责,带领同学们积极参与学校组织的各级各类文艺活动,反响良好;乐于奉献,多次参与“衣心衣意”、社会志愿教学、新冠疫苗接种等志愿服务。曾获2020年度“中国大学生自强之星”、2020年度“重庆市优秀共青团员”、2020年度“ 优秀学生干部”、2019年度“ 三好学生”等荣誉。
典型榜样的涌现与我校坚持立德树人、助力学生全面发展密不可分,这是对我校共青团工作的极大鼓励和肯定,同时将进一步激励我校广大团员青年向先进学习、向优秀看齐。全校各级团组织和广大团员、团干部要更加紧密地团结在以习近平同志为核心的党中央周围,深入学习贯彻习近平新时代中国特色社会主义思想,增强“四个意识”、坚定“四个自信”、做到“两个维护”,不负时代、不负韶华、不负党和人民的殷切期望,发扬中国青年永久奋斗的光荣传统,永远跟党走,奋进新征程,以优异青春业绩迎接党的二十大胜利召开。
